当前位置: 首页 > 陈长春2023 > 工作室公告 > 关于举行温州市陈长春综合实践“名师送教”工作室第13次活动的通知

关于举行温州市陈长春综合实践“名师送教”工作室第13次活动的通知

浏览量:4849|发表日期:2024-11-13|来自:

关于组织参加2024年浙江省综合实践活动“关键问题解决”研训暨温州市陈长春名师工作室第13次活动通知

温州市陈长春名师工作室各成员:

随着教育改革的不断深入,综合实践活动课程在培养学生综合素质、提升学生实践能力方面的重要性日益凸显。为了更好地推进该课程的建设与实施,不断提升我们工作室成员的专业素养和教学创新能力,我们特别借助2024年浙江省小学综合实践活动课程“关键问题解决”专题研训活动即将举行。这是一次难得的学习与交流平台,我们温州市陈长春名师工作室决定借此东风,组织开展第13次活动,旨在通过专题研训,共同探索综合实践活动课程的新路径、新方法。具体活动安排如下:

一、活动主题
  “研究性学习”导向:综合实践活动课程的规划与实践策略

二、活动时间
   2024年1114-15日

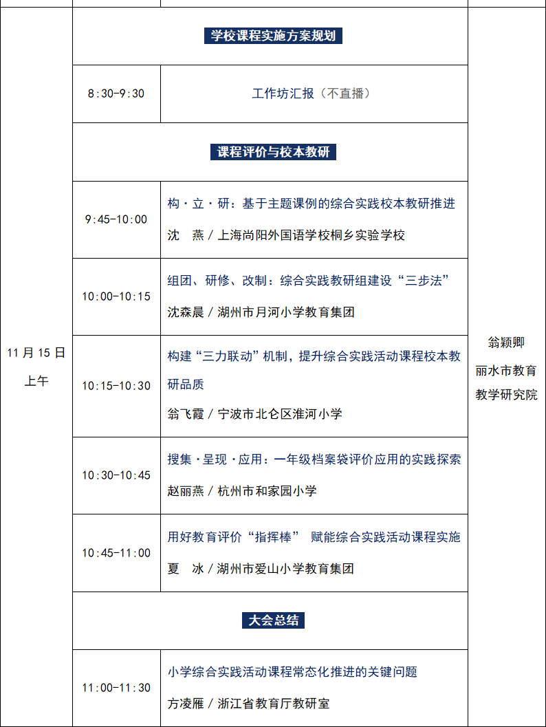
三、活动议程

 

 


 

 

 

四、观看方式

 

手机端:长按下方二维码直接观看

 

电脑端:复制链接到浏览器中打开
https://live.yanxiu.com/lv2/program/9195538518473768969/detail

 

五、活动要求
1.提前安排好工作,全程观看直播。

2.活动结束后每位工作室成员上交一份学习体会或活动感想。

3.活动分工:

研修活动

摄影

报道

话题发布

13次活动

郑小琍、谢颖颖

张丽、李逸

林龙芬

 

 

 

                                   温州市陈长春名师工作室

                                    2024年11月12日